
Ca lâm sàng: Đau ngực cấp do nhồi máu cơ tim ST chênh lên
Một người đàn ông 56 tuổi đến phòng cấp cứu vì đau ngực. Bệnh nhân mô tả cơn đau với tính chất đè nén rất dữ dội sau xương ức và làm bệnh nhân thức dậy sớm hơn 3 tiếng. Tiền sử khỏe mạnh ngoại trừ tăng cholesterol máu và hút thuốc lá 40 bao-năm. Khi thăm khám, bệnh nhân lo lắng và mồ hôi, nhịp tim 116ck/phút, HA 166/102 mmHg, nhịp thở 22 l/phút, và SpO₂ 96 % khí phòng. Áp lực tĩnh mạch cảnh bình thường. Nghe phổi bình thường, tim nhịp đều với tiếng ngựa phi T4, không có tiếng thổi hay tiếng cọ. Phim Xquang ngực cho thấy 2 trường phổi bình thường và hình tim không to. Kết quả điện tim ở hình 1-1.
- Chẩn đoán nào có khả năng nhất?
- Bước xử trí tiếp theo?

LỜI GIẢI ĐÁP
Nhồi máu cơ tim, cấp
Tóm tắt: Người đàn ông 56 tuổi này có các yếu tố nguy cơ của xơ vữa mạch vành (hút thuốc lá và tăng cholesterol máu), xuất hiện cơn đau ngực điển hình của thiếu máu cơ tim, đó là cảm giác đè nén sau xương ức. Khám tim phát hiện ngựa phi T4, triệu chứng này có thể gặp trong thiếu máu cơ tim do sự hoạt động mất đồng bộ một cách tương đối của vùng cơ tim bị thiếu máu, thêm nữa tất cả các biểu hiện như huyết áp cao, tim nhịp nhanh và vã mồ hôi đều có thể là biểu hiện của hoạt hóa hệ thần kinh giao cảm. Khoảng thời gian của cơn đau và biểu hiện trên điện tâm đồ gợi ý nhồi máu cơ tim cấp.
- Chẩn đoán có khả năng nhất: Nhồi máu cơ tim cấp có đoạn ST chênh lên.
- Bước xử trí tiếp theo: Sử dụng aspirin và một thuốc chẹn beta giao cảm, và đánh giá tình trạng bệnh nhân, nếu bệnh nhân thích hợp cho tái tưới máu nhanh thì sử dụng thuốc tiêu huyết khối hoặc can thiệp động mạch vành qua da.
PHÂN TÍCH
Mục tiêu
1. Biết các tiêu chuẩn để chẩn đoán nhồi máu cơ tim (NMCT) cấp.
2. Biết được bệnh nhân nào cần sử dụng thuốc tiêu huyết khối hay can thiệp mạch vành qua da, là những biện pháp làm giảm tỷ lệ tử vong.
3. Hiểu rõ các biến chứng của nhồi máu cơ tim và cách điều trị chúng.
4. Phân tầng nguy cơ sau nhồi máu cơ tim và chiến lược phòng bệnh cấp 2. Nhìn nhận vấn đề Ba vấn đề quan trọng nhất ở bệnh nhân này đó là:
(1) nghĩ đến nhồi máu cơ tim cấp dựa vào đặc điểm lâm sàng và điện tim; (2) chỉ định, chống chỉ định của thuốc tiêu huyết khối và can thiệp mạch vành qua da thì đầu; và (3) loại trừ các chẩn đoán khác mà có thể nhầm lẫn với nhồi máu cơ tim cấp nhưng không nhiều ý nghĩa hoặc là sẽ trở nên nặng nề hơn khi sử dụng thuốc chống đông hay thuốc tiêu huyết khối (ví dụ, viêm màng ngoài tim cấp, lóc tách thành động mạch chủ).
TIẾP CẬN: Nghi ngờ nhồi máu cơ tim
ĐỊNH NGHĨA
HỘI CHỨNG MẠCH VÀNH CẤP (ACUTE CORONARY SYNDROME - ACS): bao gồm một số tình trạng thiếu máu cơ tim cấp, từ đau thắt ngực không ổn định (đau ngực do thiếu máu cơ tim xuất hiện lúc nghỉ ngơi hoặc xuất hiện với ngưỡng gắng sức thấp hoặc mới xuất hiện) đến nhồi máu cơ tim cấp (tình trạng chết của mô cơ tim), thường do hình thành huyết khối trong một động mạch vành bị xơ vữa.
NHỒI MÁU CƠ TIM CẤP: tình trạng chết của mô cơ tim do dòng máu nuôi dưỡng không đầy đủ.
NHỒI MÁU CƠ TIM KHÔNG CÓ ST CHÊNH LÊN (NSTEMI): nhồi máu cơ tim cấp, nhưng không có đoạn ST chênh lên. Có thể có những biến đổi điện tim khác, chẳng hạn như đoạn ST chênh xuống hay sóng T đảo ngược. Có tăng các dấu ấn sinh học cơ tim.
PCI (PERCUTANEOUS CORONARY INTERVENTION): can thiệp động mạch vành qua da (nong và/hoặc đặt giá đỡ).
NHỒI MÁU CƠ TIM CÓ ĐOẠN ST CHÊNH LÊN (STEMI): nhồi máu cơ tim cấp, với đoạn ST chênh lên >0,1mV ở 2 hoặc hơn 2 chuyển đạo liền kề và tăng các dấu ấn sinh học cơ tim.
CÁC THUỐC TIÊU HUYẾT KHỐI: như yếu tố hoạt hóa plasminogen của mô (tPA), streptokinase, và reteplase (r-PA), có tác dụng làm phân giải fibrin của cục máu đông để phục hồi sự thông thoáng của động mạch vành khi mà PCI có chống chỉ định hoặc không có sẵn.
TIẾP CẬN LÂM SÀNG
Sinh lý bệnh
Các hội chứng vành cấp, tồn tại trên một phạm vi liên tục từ đau thắt ngực không ổn định đến NSTEMI và đến STEMI, thường gây ra bởi cục huyết khối tại chỗ nơi mảng xơ vữa mạch vành bị vỡ. Tình huống này, chúng được gây ra bởi cục huyết khối di chuyển (emboli), co thắt mạch vành, viêm mạch máu, lóc tách động mạch vành hoặc gốc động mạch chủ hay sử dụng cocain (chất này vừa thúc đẩy co thắt mạch vành vừa thúc đẩy hình thành huyết khối). Hội chứng lâm sàng có được phụ thuộc vào mức độ hẹp lòng mạch do mảng xơ vữa, khoảng thời gian và mức độ đột ngột của tắc mạch do huyết khối động mạch vành. Nếu sự tắc nghẽn là không hoàn toàn hoặc nếu cục huyết khối tự ly giải, thì kết quả là đau thắt ngực không ổn định. Nếu sự tắc nghẽn là hoàn toàn và kéo dài trên 30 phút, sẽ xảy ra nhồi máu. Ngược lại, cơ chế của đau thắt ngực ổn định mạn tính thường là sự hẹp lòng động mạch gây giới hạn dòng chảy gây nên bởi mảng xơ vữa động mạch, và hậu quả là thiếu máu cơ tim khi gắng sức, mà không có sự hình thành cấp tính cục huyết khối (Bảng 1–1).

TIÊU CHUẨN CHẨN ĐOÁN NMCT CẤP
Bệnh sử
Đau ngực là đặc điểm chính của nhồi máu cơ tim, mặc dù nó không phải là triệu chứng luôn gặp. Nó có cùng tính chất như đau thắt ngực (angina pectoris) - được mô tả là cảm giác đè nặng, siết chặt hay như bị nghiền nát, khu trú ở vùng sau xương ức hay vùng thượng vị, thỉnh thoảng đau lan đến cánh tay, hàm dưới hay cổ. Trái ngược với đau thắt ngực ổn định, nó kéo dài hơn 30 phút và không đỡ khi nghỉ ngơi. Đau thường kèm theo vã mồ hôi, buồn nôn, nôn, và/hoặc có cảm giác sắp chết. Với những bệnh nhân trên 70 tuổi hoặc bệnh nhân đái tháo đường, nhồi máu cơ tim cấp có thể ít đau hoặc là chỉ có một cảm giác khó chịu mơ hồ, nhưng có thể được báo trước bởi sự xuất hiện đột ngột của khó thở, phù phổi cấp hoặc là các rối loạn nhịp thất.
Khám thực thể
Không có dấu hiệu thực thể nào đặc hiệu cho NMCT cấp. Nhiều bệnh nhân lo lắng và vã mồ hôi. Nghe tim có thể phát hiện ngựa phi T4, phản ánh vùng cơ tim không tuân thủ hoạt động do thiếu máu cục bộ; ngựa phi T3 là biểu hiện rối loạn chức năng tâm thu nghiêm trọng; hoặc tiếng thổi tâm thu mới ở mỏm do hở van 2 lá do rối loạn chức năng cơ nhú gây ra bởi thiếu máu.
Điện tâm đồ
ECG thường rất quan trọng trong chẩn đoán NMCT cấp, cũng như trong hướng dẫn điều trị. Một loạt các thay đổi ECG phản ánh sự tiến triển của nhồi máu (Hình 1-2).
1. Những thay đổi sớm nhất là sóng T dương, cao, không đối xứng (T hyperacute) ở vùng bị thiếu máu.
2. Tiếp theo là đoạn ST chênh lên ("vùng tổn thương cơ tim").
3. Qua hàng giờ đến vài ngày, sóng T thường đảo ngược.
4. Cuối cùng, giảm biên độ sóng R hoặc xuất hiện sóng Q, đại diện cho cơ tim bị hoại tử đáng kể và được thay thế bằng mô sẹo, đây chính là những gì chúng ta tìm kiếm để ngăn ngừa trong điều trị NMCT cấp.
Thỉnh thoảng, khi thiếu máu cục bộ cấp được giới hạn ở dưới nội tâm mạc, đoạn ST chênh xuống, hơn là chênh lên. Đoạn ST chênh lên là điển hình của nhồi máu cơ tim xuyên thành cấp, nghĩa là cơ tim bị hoại tử nhiều hơn so với NSTEMI.
Từ ECG chúng ta có thể định vị thiếu máu liên quan đến vùng cấp máu của động mạch nào trong ba động mạch vành chính. STEMI được định nghĩa là đoạn ST chênh lên hơn 0,1 mV ở 2 hoặc nhiều hơn 2 chuyển đạo liền kề (tức là, trong cùng vùng 1 cấp máu) và/hoặc một block nhánh trái mới xuất hiện (LBBB) (thường gây khó khăn cho việc phân tích đoạn ST). Theo nguyên tắc chung, các chuyển đạo II, III, và aVF tương ứng với mặt dưới của tim được cấp máu bởi động mạch vành phải (RCA), chuyển đạo V2 đến V4 tương ứng với mặt trước được cấp máu bởi động mạch liên thất trước (LAD), và chuyển đạo I, aVL, V5, và V6 tương ứng với mặt bên, được cấp máu bởi động mạch mũ (LCX).

Dấu ấn sinh học cơ tim
Một số protein, được gọi là dấu ấn sinh học cơ tim, được giải phóng vào máu từ cơ tim hoại tử sau khi nhồi máu cấp xảy ra. Nồng độ creatin phosphokinase (CK) tăng lên sau khoảng 4 đến 8 giờ và trở lại bình thường sau 48 đến 72 giờ. Creatine phosphokinase được tìm thấy ở cơ xương và các mô khác, nhưng isoenzym creatin kinase gần cơ tim (CK-MB) không được tìm thấy lượng đáng kể nào ở mô ngoài cơ tim, do đó tăng CK-MB đặc hiệu hơn cho tổn thương cơ tim.
Troponin I đặc hiệu cho tim (cTnI) và troponin T đặc hiệu cho tim (cTnT) là đặc hiệu hơn đối với cơ tim và là các dấu ấn có giá trị hơn trong tổn thương cơ tim. Các protein này tăng lên sau khoảng từ 3 đến 5 giờ sau khi nhồi máu. Troponin I có thể tăng kéo dài từ 7 đến 10 ngày và cTnT là từ 10 đến 14 ngày. Đây là các chỉ điểm rất nhạy và khá đặc hiệu cho tổn thương cơ tim, và tăng lên thậm chí chỉ với số lượng nhỏ cơ tim hoại tử. Thông thường, 2 kết quả troponin bình thường cách nhau 6 đến 8 giờ giúp loại trừ NMCT.
Chẩn đoán nhồi máu cơ tim cấp khi có ít nhất 2 trong 3 đặc điểm sau: đau ngực điển hình kéo dài hơn 30 phút, ECG thay đổi điển hình và tăng các dấu ấn sinh học cơ tim. Do cần phải điều trị càng sớm càng tốt, nên chẩn đoán thường dựa vào lâm sàng và ECG, trong khi chờ đợi kết quả dấu ấn sinh học. Trong quá trình đánh giá ban đầu, phải xem xét và loại trừ các chẩn đoán khác cũng thường biểu hiện đau ngực nhưng sẽ trở nên nặng nề do dùng thuốc chống đông hoặc thuốc tiêu huyết khối thường được dùng để điều trị MI cấp. Lóc tách thành động mạch chủ thường biểu hiện mạch và huyết áp 2 tay không đều nhau, một tiếng thổi tâm trương mới do hở van động mạch chủ, hoặc trung thất giãn rộng trên phim X-quang ngực. Viêm màng ngoài tim cấp thường biểu hiện đau ngực và tiếng cọ màng ngoài tim, nhưng trên ECG đoạn ST chênh lên lan tỏa thay vì giới hạn ở vùng thiếu máu như trong MI.
ĐIỀU TRỊ NMCT CẤP
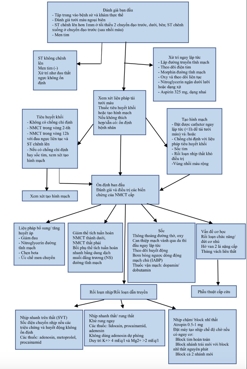
Khi đã chẩn đoán NMCT cấp dựa vào bệnh sử, ECG, hoặc men tim, một số trị liệu được bắt đầu. Bởi vì NMCT cấp là hậu quả của việc hình thành cấp tính cục huyết khối, nên các thuốc chống ngưng tập tiểu cầu như aspirin và chống đông máu như heparin được sử dụng. Để giới hạn kích thước vùng nhồi máu, sử dụng thuốc chẹn beta để làm giảm nhu cầu oxy của cơ tim, và sử dụng nitrat để tăng lưu lượng mạch vành. Tất cả các liệu pháp này nhằm mục đích giảm tỷ lệ tử vong ở bệnh nhân NMCT. Ngoài ra, có thể dùng morphine để giảm đau và nhịp tim nhanh do đau, và bổ oxy (Hình 1-3).
Vì phục hồi kịp thời tưới máu cơ tim làm giảm tỷ lệ tử vong do STEMI, nên phải quyết định xem liệu bệnh nhân có thích hợp với liệu pháp tiêu huyết khối hay can thiệp mạch vành qua da thì đầu (primary PCI) hay không. Khi cả 2 sẵn có, primary PCI là phương pháp được ưa dùng cho hầu hết các bệnh nhân, vì nó hiệu quả hơn tiêu fibrin trong việc mở thông động mạch bị tắc và có kết quả điều trị lâm sàng tốt hơn.
Thuốc tiêu sợi huyết đem lại lợi ích cho bệnh nhân STEMI, như giảm tỷ lệ tử vong, bảo tồn chức năng cơ tim tốt hơn và ít biến chứng hơn; bệnh nhân NSTEMI không nhận được lợi ích tương tự trong cải thiện tỷ lệ tử vong. Bởi vì cơ tim chỉ có thể được cứu trước khi tổn thương không hồi phục ("thời gian là cơ tim"), nên lợi ích cho bệnh nhân có được tối đa khi dùng thuốc sớm, ví dụ, trong vòng 1 đến 3 giờ sau khi khởi phát đau ngực, và lợi ích tương đối giảm đi theo thời gian. Do rối loạn đông máu toàn thân có thể xuất hiện, nên nguy cơ chính của thuốc tiêu huyết khối là chảy máu, có thể gây ra hậu quả nghiêm trọng, ví dụ như chảy máu trong sọ. Nguy cơ chảy máu là tương đối hằng định, do đó nguy cơ bắt đầu lớn hơn lợi ích nếu dùng thuốc sau 12 giờ, vì khi đó hầu hết nhồi máu đã hoàn toàn, tức là cơ tim có nguy cơ đã chết.
Liệu pháp tiêu huyết khối được chỉ định nếu đáp ứng được tất cả các tiêu chuẩn sau:
1. Các biểu hiện lâm sàng phù hợp với đau ngực điển hình do thiếu máu cục bộ.
2. Đoạn ST chênh lên hơn 1 mm trong ít nhất hai chuyển đạo liền kề về mặt giải phẫu.
3. Không có chống chỉ định của liệu pháp.
4. Bệnh nhân dưới 75 tuổi (nguy cơ xuất huyết tăng lên nếu > 75 tuổi).
Bệnh nhân STEMI không nên dùng thuốc tiêu huyết khối nếu có 1 chống chỉ định rõ ràng, chẳng hạn phẫu thuật lớn gần đây, chảy máu trong đang hoạt động, nghi ngờ lóc tách thành động mạch chủ, tăng huyết áp nặng, hoặc tiền sử đột quỵ xuất huyết.
Can thiệp mạch vành qua da hiệu quả trong việc phục hồi tưới máu ở bệnh nhân STEMI cấp và trong nhiều thử nghiệm đã cho thấy sự cải thiện tiên lượng sống tốt hơn thuốc tiêu huyết khối và nguy cơ chảy máu nặng cũng thấp hơn khi được thực hiện bởi các thầy thuốc có kinh nghiệm trong các trung tâm y tế chuyên khoa. Nếu bệnh nhân STEMI cấp mới xuất hiện triệu chứng trong vòng 2 đến 3 giờ và có thể được can thiệp mạch lý tưởng trong vòng 90 phút, PCI là liệu pháp tái tưới máu được khuyến cáo.

PCI cũng có thể được sử dụng ở những bệnh nhân có chống chỉ định với điều trị tiêu huyết khối, hạ huyết áp hay sốc tim, những người mà tiêu huyết khối không cải thiện được tiên lượng sống. PCI được thực hiện bằng thông tim, trong đó một dây dẫn đường (guidewire) được đưa vào bên trong nhánh vành bị tắc, sau đó một quả bóng nhỏ luồn qua guidewire đến chỗ tắc và được bơm lên để tái thông tuần hoàn. Đôi khi, các giá đỡ (stents) được đặt tại vị trí hẹp, giúp cải thiện hẹp lòng mạch. Can thiệp mạch vành qua da thì đầu đòi hỏi sự sẵn có của các cơ sở và thầy thuốc chuyên khoa để có thể thực hiện một cách kịp thời.
CÁC BIẾN CHỨNG CỦA NMCT CẤP
Tử vong ở bệnh nhân NMCT cấp thường do các rối loạn nhịp thất, hoặc sốc tim do suy chức năng bơm của tim.
Thường gặp các rối loạn nhịp thất đe dọa tính mạng, như nhịp nhanh thất (VT) và rung thất (VF), đặc biệt là trong 24 giờ đầu.
Trước đây, phần lớn các ca tử vong do nhồi máu cơ tim cấp xảy ra trong giờ đầu và nguyên nhân là VT/VF. Tình trạng này đã giảm trong những năm gần đây do điều trị thiếu máu và các loạn nhịp sớm và tích cực hơn. Ngoại tâm thu thất (PVC) rất hay gặp nhưng nói chung không cần phải điều trị bằng các thuốc chống loạn nhịp trừ khi xảy ra rất thường xuyên, bền bỉ, hoặc gây ra rối loạn huyết động. Nhịp nhanh thất bền bỉ (> 30 giây) và rung thất đe dọa tính mạng người bệnh vì ngăn cản co bóp của tâm thất và do đó thường gây ra mất mạch và suy tuần hoàn. Điều trị bằng chuyển nhịp bằng dòng điện một chiều (DC cardioversion) hay khử rung, sau đó truyền tĩnh mạch thuốc chống loạn nhịp như amiodaron. Rối loạn điện giải, như hạ kali máu hay hạ magie máu, cũng có khả năng gây ra các rối loạn nhịp thất, vì vậy phải được điều chỉnh. Một loạn nhịp thất lành
tính mà thường không kiểm soát được bằng thuốc chống loạn nhịp là nhịp tự thất gia tốc. Đây là một nhịp thoát với phức bộ giãn rộng, từ 60 đến 110 ck/phút, thường gặp trong hội chứng tái tưới máu, nhưng không gây ra rối loạn huyết động.
Nhịp nhanh trên thất hoặc nhịp nhanh nhĩ ít gặp sau NMCT cấp, nhưng chúng có thể làm thiếu máu nặng thêm và làm nhồi máu lan rộng do hậu quả của tăng nhu cầu oxy cơ tim do tăng nhịp. Khi chúng gây ra rối loạn huyết động, chúng cũng được điều trị ngay lập tức bằng sốc điện chuyển nhịp. Các rối loạn nhịp khác thường gặp là nhịp chậm. Nhịp chậm xoang thường thấy ở NMCT thành dưới vì động mạch vành phải cấp máu cho nút xoang nhĩ, nhưng thường không cần phải điều trị trừ khi gây ra tụt huyết áp. Nếu nhịp đủ chậm để gây ra giảm cung lượng tim và huyết áp đáng kể, thường phải sử dụng atropin đường tĩnh mạch.
Nhịp chậm có thể do rối loạn dẫn truyền nhĩ thất. Block nhĩ
thất độ 1 (kéo dài khoảng P-R) và block nhĩ thất độ 2 Mobitz I (khoảng P-R kéo dài dần trước khi có một chu kỳ có sóng P không được dẫn) thường là do rối loạn chức năng nút nhĩ thất, như thiếu máu do NMCT thành dưới. Bệnh nhân có triệu chứng có thể điều trị bằng atropin.
Các rối loạn dẫn truyền nhĩ thất cũng có thể là do rối loạn chức năng dưới nút nhĩ thất, trong bó His, và điển hình tạo ra một phức hợp QRS giãn rộng. Các ví dụ bao gồm block nhĩ thất độ 2 Mobitz II (sóng P không được dẫn không có các khoảng PR kéo dài phía trước) và block nhĩ thất độ 3 (phân ly nhĩ thất hoàn toàn với sóng P không được dẫn). Block nhĩ thất độ 3 cũng có thể gây ra bởi rối loạn chức năng nút nhĩ thất. Những rối loạn nhịp này được mô tả chi tiết hơn trong case 15. Rối loạn dẫn truyền liên quan bó His bao gồm LBBB hoặc block nhánh phải.
(RBBB) với block nhánh trái trước (LA hemiblock). Tất cả các rối loạn dẫn truyền này có tiên lượng xấu hơn rối loạn chức năng nút nhĩ thất vì chúng thường thấy trong nhồi máu thành trước, trong đó một lượng đáng kể cơ tim bị hoại tử. Khi loạn nhịp chậm có triệu chứng như block nhĩ thất độ 3, tốt nhất là điều trị bằng đặt máy tạo nhịp ngoài hoặc đặt máy tạo nhịp tạm thời qua đường tĩnh mạch.
SUY TIM VÀ SỐC TIM
Sốc tim trong NMCT cấp thường là dạng nghiêm trọng nhất của suy bơm thất trái (LV). Giảm làm trống thất tâm trương có thể dẫn đến sung huyết phổi thoáng qua, gắn liền với tăng áp lực đổ đầy tim trái. Hoại tử cơ tim lan rộng và ít cơ tim co bóp có thể gây ra suy chức năng tâm thu và giảm cung lượng tim. Bệnh
nhân hạ huyết áp thường được thông động mạch phổi (Swan Ganz) để đánh giá các thông số huyết động học. Gọi là sốc tim khi huyết áp tâm thu <80mmHg, giảm rõ rệt chỉ số tim <1,8 L phút/m², và tăng áp lực đổ đầy thất trái (được đo gián tiếp với áp lực mao mạch phổi bít - PCWP >18mmHg). Về mặt lâm sàng, những bệnh nhân như vậy biểu hiện là hạ huyết áp, đầu chi lạnh
do co thắt mạch ngoại vi, phù phổi, và tăng áp lực tĩnh mạch cảnh, phản ánh tình trạng tăng áp lực đổ đầy cả tim trái và phải. Điều trị hỗ trợ bao gồm theo dõi huyết động, thông khí và thở oxy thích hợp, và hỗ trợ huyết áp bằng các thuốc vận mạch như dobutamin và dopamin. Những bệnh nhân này cũng có thể cần trợ giúp bằng các biện pháp cơ học để nâng huyết áp trong khi giảm hậu gánh như bóng bơm ngược dòng trong động mạch chủ (IABP). Sốc tim có thể hồi tái tạo mạch càng sớm càng tốt bằng can thiệp mạch vành qua da thì đầu hoặc phẫu thuật bắc cầu động mạch vành (CABG).
Tụt huyết áp cũng có thể thấy ở những bệnh nhân nhồi máu thất phải (RV), là một biến chứng của tắc động mạch vành phải và nhồi máu thành dưới. Trong trường hợp này, chức năng LV không bị suy giảm, nhưng độ đầy LV giảm đáng kể vì suy
thất phải (tim trái chỉ có thể bơm ra những gì mà nó nhận được từ tim phải). Lâm sàng biểu hiện tụt huyết áp, với tĩnh mạch cổ rất áp lực (tĩnh mạch cảnh nổi) nhưng nghe phổi trong và không có phù phổi trên X quang (trái ngược với phù phổi ở bệnh nhân tụt huyết áp do suy thất trái), và chẩn đoán xác định dựa vào đoạn ST chênh lên ở các chuyển đạo thành phải trên ECG. Trong bệnh cảnh này, chức năng thất phải suy giảm và phụ thuộc rất nhiều vào tiền gánh, do đó việc điều trị đòi hỏi thay thế thể tích bằng dung dịch muối hoặc dung dịch keo. Thuốc lợi tiểu hoặc nitrat làm giảm tiền gánh nên có thể làm nặng hơn
ở những bệnh nhân này và gây hạ huyết áp và trụy tim mạch, và do đó phải tránh dùng.
Một số biến chứng cơ học có thể làm phức tạp thêm bệnh cảnh NMCT cấp, thường là trong tuần đầu tiên. Phổ biến nhất là rối loạn chức năng cơ nhú do thiếu máu cục bộ hoặc nhồi máu thất trái, dẫn đến hở van 2 lá, có thể gây ra rối loạn huyết động. Ngược lại, khi đứt cơ nhú, gây ra sa van 2 lá (flail mitral leaflet) và hở van 2 lá cấp với hậu quả là suy tim và sốc tim. Phát triển suy tim cấp và sốc tim kèm tiếng thổi toàn tâm thu mới cũng
có thể là biểu hiện của thủng vách liên thất. Siêu âm Doppler giúp phân biệt các tình trạng. Trong tất cả các trường hợp này, phải ổn định sốc tim bằng cách giảm hậu gánh với nitroglycerin đường tĩnh mạch hoặc nitroprussid và đôi khi với bóng bơm ngược dòng động mạch chủ cho đến khi phẫu thuật sửa chữa dứt điểm được thực hiện càng sớm càng tốt.
Biến chứng cơ học nặng nề nhất là vỡ thành tự do tâm thất. Khi đó máu tràn vào màng ngoài tim, chèn ép tim xuất hiện nhanh chóng, biểu hiện là đột ngột mất mạch, tụt huyết áp, và mất ý thức. Biến chứng này gần như luôn gây tử vong.
Các biến chứng muộn xảy ra vài tuần sau MI cấp bao gồm phình vách thất nghĩ đến nếu đoạn ST chênh lên vẫn tồn tại vài tuần sau nhồi máu, và hội chứng Dressler, một hiện tượng miễn dịch đặc trưng bởi viêm màng ngoài tim, viêm màng phổi, và sốt. Hội chứng Dressler có thể giảm đi và tái phát, được điều trị bằng các thuốc chống viêm, bao gồm thuốc chống viêm không steroid (NSAIDs) và đôi khi là prednisone.
PHÂN TẦNG NGUY CƠ SAU NHỒI MÁU
Mục tiêu là xác định những bệnh nhân có nguy cơ cao về các biến cố tim sau đó cũng như bệnh nhân có thể được lợi từ tái tạo mạch. Đánh giá ban đầu bao gồm các thăm dò không xâm lấn. Nghiệm pháp gắng sức dưới tối đa thường được thực hiện ở các bệnh nhân ổn định trước khi xuất viện để phát hiện tình
trạng thiếu máu cục bộ còn lại, ổ ngoại vị tâm thất và hướng dẫn tập luyện trong giai đoạn hồi phục ban đầu. Đánh giá chức năng tâm thu thất trái, thường bằng siêu âm tim, thường được thực hiện. Những bệnh nhân nguy cơ cao bao gồm suy giảm chức năng tâm thu, vùng cơ tim thiếu máu rộng khi làm nghiệm pháp gắng sức hoặc đau ngực sau nhồi máu, hoặc có ổ ngoại vị tâm thất có thể được lợi từ chụp mạch vành để đánh giá tái tạo mạch. Can thiệp mạch vành qua da có thể được thực hiện để giảm triệu chứng đau thắt ngực, phẫu thuật bắc cầu động mạch vành nên được xem xét đối với bệnh nhân hẹp nhiều động mạch do xơ vữa động mạch và suy giảm chức năng tâm thu vì phẫu thuật có thể làm giảm triệu chứng và kéo dài đời sống. Bệnh nhân sau STEMI có rối loạn chức năng thất trái (phân số tống máu <40%) có tăng nguy cơ đột tử do các rối loạn nhịp thất và việc đặt một máy khử rung tim cấy bên trong cơ thể
(ICD) mang lại nhiều lợi ích.
PHÒNG NGỪA CẤP II BỆNH TIM THIẾU MÁU CỤC BỘ
Giảm các yếu tố nguy cơ có thể thay đổi được là nền tảng của chăm sóc sau NMCT. Ngoài việc giảm triệu chứng, mục tiêu chính của liệu trị là ngăn ngừa các biến cố tim mạch: NMCT gây tử vong hoặc không gây tử vong. Cho đến nay, yếu tố nguy cơ quan trọng nhất là hút thuốc. Việc bỏ thuốc lá có thể làm giảm hơn 50% nguy cơ các biến cố tim mạch gây tử vong hoặc không gây tử vong, nhiều hơn phẫu thuật thay hay bắc cầu động mạch.
Một số liệu pháp khác giúp làm giảm nguy cơ tái phát các biến cố tim mạch và kéo dài sự sống ở bệnh nhân bệnh động mạch vành (CAD). Thuốc chống ngưng tập tiểu cầu như aspirin và clopidogrel làm giảm nguy cơ hình thành huyết khối, thuốc chẹn beta làm giảm nhu cầu oxy cơ tim và có thể giúp ngăn chặn các loạn nhịp thất, và các thuốc làm giảm cholesterol như statin làm giảm các biến cố mạch vành và kéo dài sự sống. Bệnh nhân được xác định là có bệnh động mạch vành (CAD) nên có mức lipoprotein tỉ trọng thấp (LDL-C) thấp hơn 70 mg dL. Các thuốc ức chế men chuyển angiotensin (ACE inhibitor) được khuyến cáo dùng cho tất cả các bệnh nhân sau STEMI nhưng quan trọng nhất đối với bệnh nhân suy giảm chức năng tâm thu (phân số tống máu <40%), đái tháo đường, hoặc tăng huyết áp.
ĐÚC KẾT LÂM SÀNG |
TÀI LIỆU THAM KHẢO
Antman EM, Loscalzo J. ST-segment elevation myocardial infarction. In: Longo DL, Fauci AS, Kasper DL, et al., eds. Harrison’s Principles of Internal Medicine. 18th ed. New York, NY: McGraw-Hill; 2012:2021-2035.
Antman EM, Selwyn AP, Loscalzo J. Ischemic heart disease. In: Longo DL, Fauci AS, Kasper DL, et al., eds. Harrison’s Principles of Internal Medicine. 18th ed. New York, NY: McGraw-Hill; 2012:1998-2015.
Kushner FG, Hand M, Smith SC Jr, et al. 2009 focused update of the ACC/AHA 2004 guidelines for the management of patients with ST-elevation myocardial infarction. Circulation. 2009;120:2271.
Tatum JL, Jesse RL, Kontos MC, et al. Comprehensive strategy for the evaluation and triage of the chest pain patient. Ann Emerg Med. 1997;29:116-125.

















